Decision Support Analytics Workgroup
Empiric Dosing Model

Empiric Dosing Model

Description

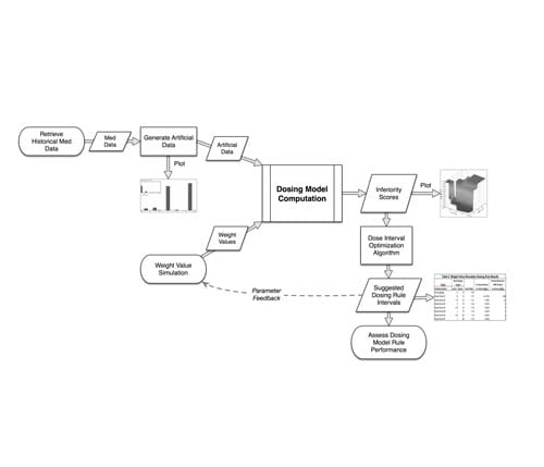
In conjunction with the UC Department of Mathematics we have developed a model that uses historic prescribing data to suggest new dosing rule parameters for implementation.

Image from the empiric dosing project.

Click image to enlarge.

Clinical Rationale/Problem Solved

Automatable, scalable solution for adjusting poorly performing medication dosing rules, which tend to generate lots of inaccurate alerts.

Potential Impact

Drastically cut down on alerts presented to users, and increase the performance of the remaining alerts. Could have safety, efficiency, satisfaction impact.

DSAW Investigators

Eric Kirkendall (co-PI), Judith Dexheimer (co-PI)

Collaborators

Benjamin Vaughan (UC), Michael Grabel (UC student)